無人航空機行政処分が施行

2025.02.21

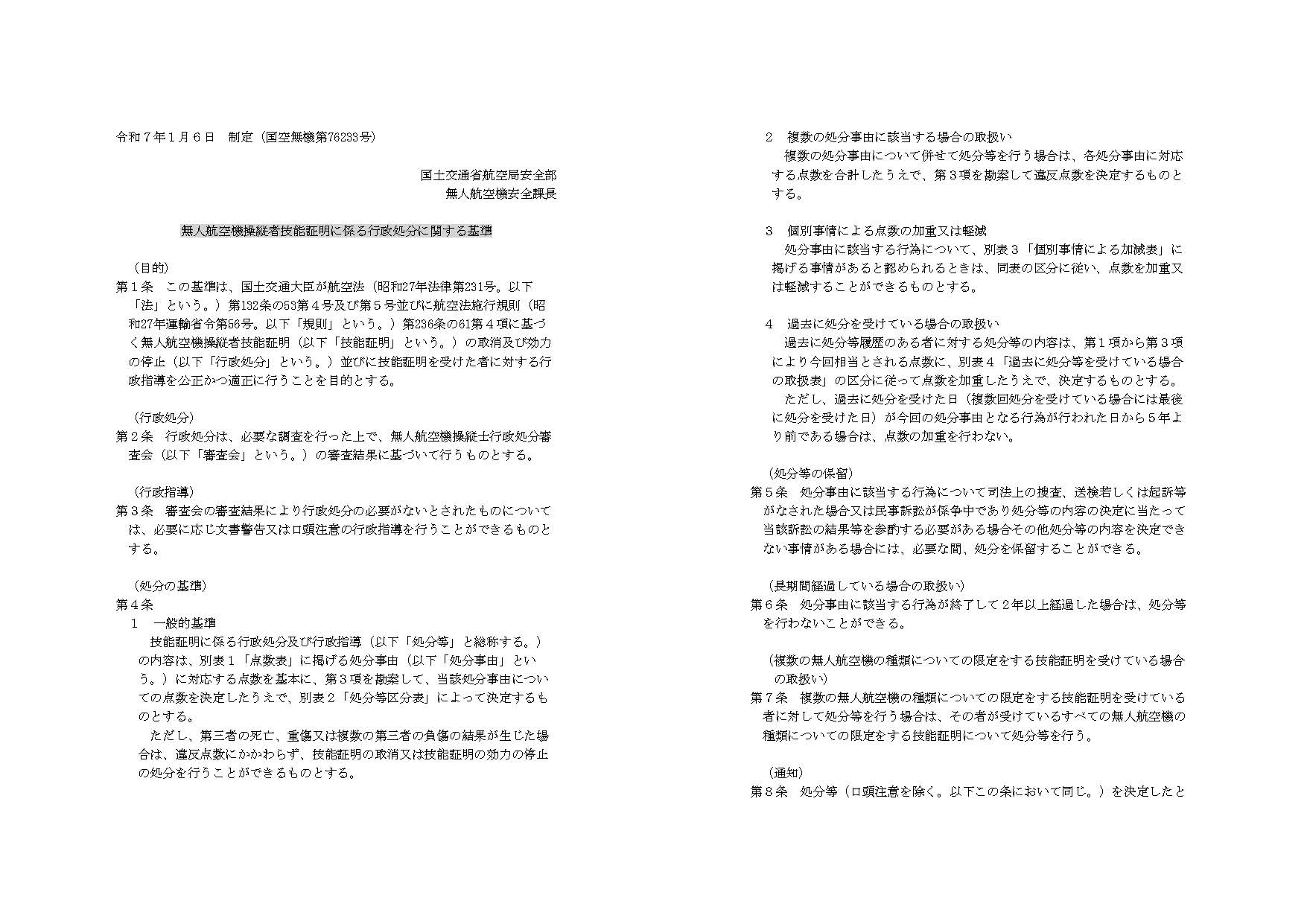
国土交通省は令和7年2月1日より施行

無人航空機操縦者技能証明に関する行政処分が発表されました

私たちも今一度、法令順守、ドローンの操縦ができることと、ICT施工における3次元起工測量及び出来形計測を行うこととは、全く別であること、

建設会社様の現場に入場するために、何が必要なのかを考えさせられた施行でした

詳しく聞きたい方はお問合せください

 

また、先日も投稿しましたが、測量士・測量士補に関する法改正も

注目するところです

解り次第、皆様にお伝えいたします

 

 

 

下記参考

001854084.pdf

 

業務内容
Business

お問い合わせ

お忙しい方の味方!迅速に対応します!

  • 0172-31-5655(弘前本社)
  • 0229-87-3955(宮城支店)